Product Summary
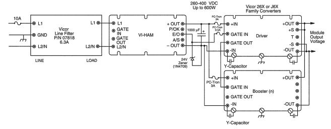
The VE-HAM-CL requirements exceed one HAM, use a HAMD and one or more BAMDs, with an external bridge rectifer. HAM, HAMD, and BAMD modules require three surge suppressors in series directly across the input. These surge suppressors are already contained in the EMI filter P/N 30205. Also use a 10A, 3AG fast-blow fuse ahead of the line filter. All VI-HAM versions must be preceded by three transorbs in series directly across the input. Also use 10A 3AG fast blow fuse ahead of line filter.
Parametrics
Absolute maximum ratings: (1)Efficiency: 90%–94%; (2)Isolation: Input – Output: ZeroInput – Baseplate – Output: 2500V rms; (3)Baseplate operating temperature: 85°C; (4)Thermal shutdown: 90°C to 100°C.
Features
Features: (1)Unity power factory; (2)Safety agency approvals: UL478, 544, 1950; CSA22.2 No. 234; EN60950; (3)Meets EN61000-3-2 for line current harmonic content; (4)Universal input: 85?64VAC: 50/60Hz; (5)Input surge current limiting; (6)90?4% efficiency (typical); (7)UL, CSA, TUV, CE, C-Tick.
Diagrams

(Hong Kong)






